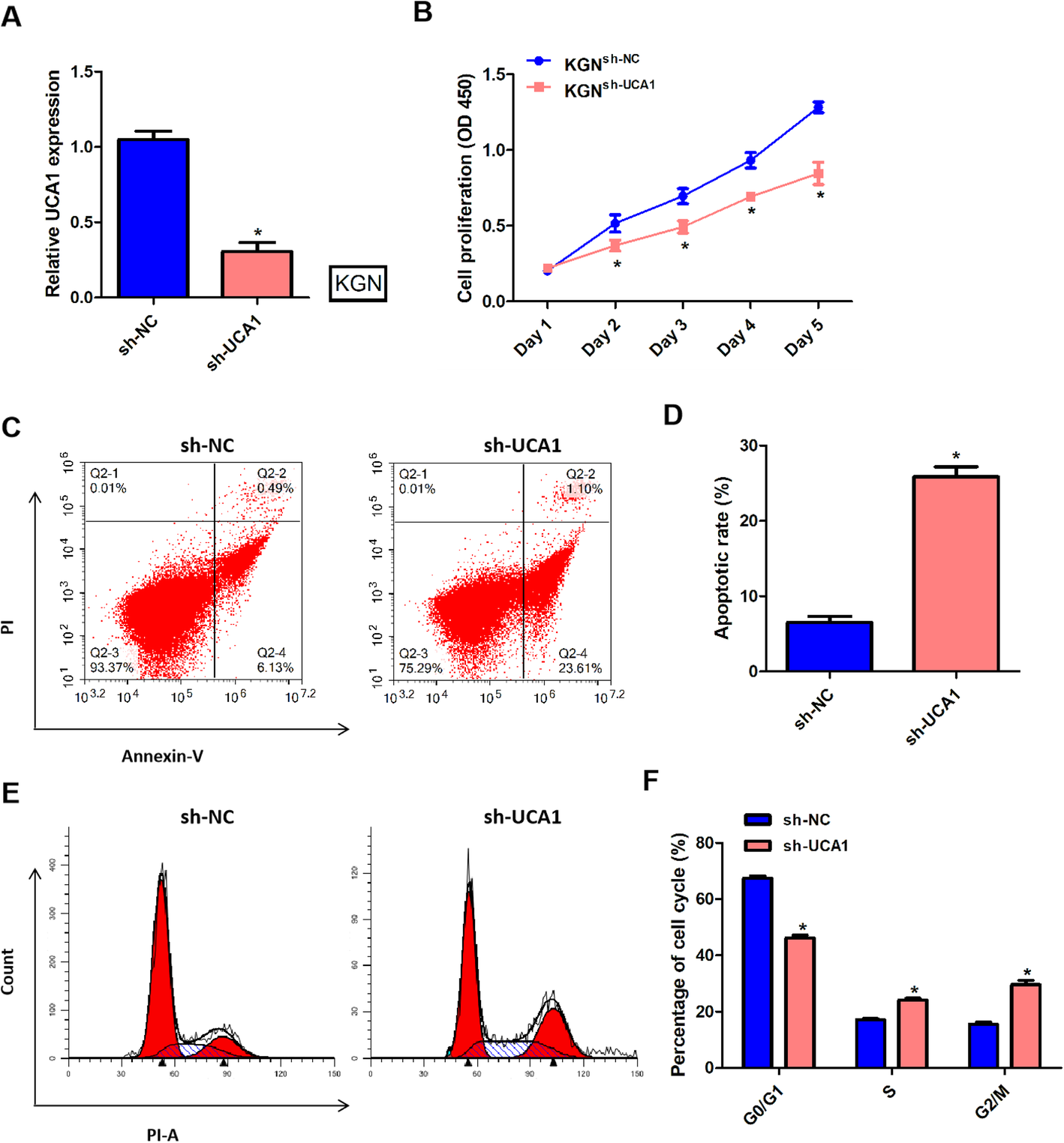
Fig. 1

Silencing of UCA1 regulated the proliferation and apoptosis of KGN cells. The sh-UCA1 or sh-NC was transfected into KGN cells to knockdown the expression of UCA1. The cells were cultured for 48 h after transfection. a qPCR showed that the expression of UCA1 in KGN cells was downregulated, after transfected with sh-UCA1. b: The cell proliferation was detected by CCK-8 assay per day (day 1 to day 5). c-d Annexin-V/PI staining revealed cell apoptosis rate of KGN cells transfected with sh-UCA1 increased. e-f Flow cytometer analysis detected cell cycle distribution in KGN cells. *p < 0.05 showed significant difference.